خط إنتاج نترات الأمونيوم(من 100,000 إلى 300,000 طن في السنة) Ammonium Nitrate Production Line
نظام متكامل لإنتاج الأسمدة من نترات الأمونيوم، يدعم عمليتي التحبيب والتبلور.
- الطاقة الإنتاجية: من 100,000 إلى 300,000 طن في السنة
- جودة المنتج: مطابق للمواصفة القياسية GB/T 2945-2017 لنترات الأمونيوم (الحبيبية والبلورية)
يمكن تصنيف عمليات إنتاج نترات الأمونيوم كما يلي:
- حسب ضغط التشغيل: عملية الضغط الجوي، عملية الضغط
- حسب تركيز حمض النيتريك والتسخين المسبق: عملية بدون تبخير، عملية تبخير أحادية المرحلة، عملية تبخير ثنائية المرحلة (أو عملية تبخير ثلاثية المراحل)
- حسب تكوين المنتج: عملية التحبيب، عملية التبلور
- عملية التبلور
- عملية التحبيب
- المواد الخام
تتكون عملية التبلور بشكل أساسي من الخطوات التالية: معادلة غاز الأمونيا وحمض النيتريك، تبخير محلول نترات الأمونيوم، التبلور بالتفريغ، تعبئة المنتج، معادلة بخار النفايات، وتكثيف البخار المتبخر.
- معادل
- مبخر المرحلة الأولى
- معادل معاد
- فاصل المرحلة الأولى
- مكثف سطحي المرحلة الأولى
- مكثف سطحي المرحلة الثانية
- فاصل أولي المرحلة الثانية
- فاصل ثانوي المرحلة الثانية
- مبخر المرحلة الثانية
- مبرد الغاز
- مبلور
- خزان سائل مبرد سطحي
- خزان الصهر
- خزان التخزين
- آلة التعبئة والتغليف
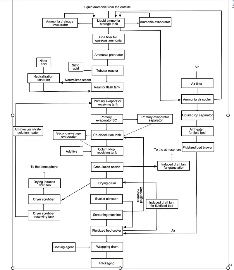
في عملية التحبيب، يتفاعل غاز الأمونيا مع حمض النيتريك في مفاعل أنبوبي لتكوين محلول نترات الأمونيوم، الذي يضخ إلى خزان التبخير السريع. بعد التبخير السريع، يدخل المحلول إلى مبخر، حيث يركز إلى حوالي 96 wt%، ثم يتدفق إلى وعاء فصل بالتبخير وخزان إعادة الصهر.
يضخ منصهر نترات الأمونيوم المركز إلى خزان تغذية البرج في أعلى برج التحبيب. مع التحريك، يغذى محلول نترات الأمونيوم بتركيز 96% إلى فوهات التحبيب ويرش إلى أسفل من أعلى البرج. تبرد القطرات بتيار هواء معاكس، مشكلة حبيبات نترات الأمونيوم الصلبة.
تجمع الحبيبات في أسفل البرج وتنقل عبر حوض تجميع، ثم ناقل سفلي، ثم ناقل حزام للتجفيف المسبق، ثم مجفف.
بعد التجفيف، تغربل الحبيبات، وتنقل المنتجات المطابقة للمواصفات إلى مبرد مميع وآلة طلاء، حيث يضاف إليها عامل مضاد للتكتل. ثم يرسل المنتج النهائي إلى نظام تعبئة آلي ويخزن في المستودع.
- مبخر تصريف الأمونيا
- مبخر الأمونيا
- مسخن الأمونيا المسبق
- مكثف غاز تنقية العملية
- المبخر
- فاصل المبخر
- مكثف التبخير
- مكثف سطح التبلور
- مفاعل الأنابيب
- خزان التبخير السريع للمفاعل
- برج تنقية غاز التعادل
- خزان تخزين نترات الأمونيوم
- خزان إعادة الصهر
- برج التحبيب
- حوض تجميع قاع البرج
- المجفف
- المبرد الرأسي
- مروحة السحب القسري
- جامع الغبار الإعصاري
- جهاز التنقية
- مضخة التنقية
- آلة الغربلة
- آلة التغليف
- آلة التعبئة والتغليف الأوتوماتيكية
- روبوت التكديس على البليت
- النقاوة: لا تقل عن 99.8 wt%
- محتوى الماء: 0.2 wt%
- حد الضغط: من 1.2 إلى 1.4 ميجا باسكال (جم)
- درجة الحرارة: حوالي -18 درجة مئوية
- التركيز: 60-62 wt%
- درجة الحرارة: 40 درجة مئوية
- الضغط: 0.7 ميجا باسكال (مطلق) (قبل مدخل المفاعل)
- الكلوريد (Cl-): لا يزيد عن 1 جزء في المليون (ppm)
- حمض النيتروز (HNO2): لا يزيد عن 100 جزء في المليون (ppm)
- ثاني أكسيد السيليكون (SiO₂): لا يزيد عن 1 جزء في المليون (ppm)
- المظهر: مسحوق أصفر فاتح
- الكثافة الظاهرية: 390 كجم لكل متر مكعب
- الرطوبة: أقل من 7%
- التعبئة: 20 كجم لكل كيس
- الضغط: 0.7 ميجا باسكال (G)
- نقطة الندى: -40 درجة مئوية (عند الضغط الجوي)
- محتوى الزيت: لا يزيد عن 8 جزء في المليون (ppm (wt.))
- محتوى الغبار: لا يزيد عن 1 مليجرام لكل متر مكعب (حجم الجسيمات لا تزيد عن 3 ميكرومتر)
شركة Delandi (Nantong) Machinery تكرس جهودها لتطوير صناعة الأسمدة، مع التركيز على تصميم العمليات، وتصنيع معدات الإنتاج، وتحسين أداء الإنتاج لمشاريع تصنيع الأسمدة. نحن نجمع فريق من المهنيين ذوي الخبرة والمعرفة التقنية العميقة والخبرة الطويلة في هذا المجال.

