خط إنتاج حمض النيتريك (من 100,000 إلى 270,000 طن في السنة) Nitric Acid Production Line
نظام متكامل لإنتاج حمض النيتريك باستخدام عملية أكسدة الأمونيا، وهو مناسب لصناعة الأسمدة.
ينتج حمض النيتريك بشكل أساسي باستخدام عملية المعالجة بأكسدة الأمونيا.
بناء على ضغط أكسدة الأمونيا وضغط امتصاص أكاسيد النيتروجين، يمكن تصنيف تقنيات إنتاج حمض النيتريك المخفف إلى خمس طرق رئيسية: عملية الضغط الجوي، عملية الضغط المزدوج، عملية الضغط المتوسط، عملية الضغط العالي، وعملية الضغط الثنائي.
- القدرة الإنتاجية للمصنع: من 100,000، 150,000 طن في السنة، 200,000 طن في السنة، 270,000 طن في السنة
- جودة المنتج: مطابق للمواصفة القياسية GB/T 337.2-2014 لحمض النيتريك الصناعي: حمض النيتريك المخفف
| الوصف | عملية الضغط الجوي | عملية الضغط المشترك | عملية الضغط المتوسط | عملية الضغط العالي | عملية الضغط المزدوج |
| ضغط الأكسدة/ميجا باسكال (MPa) (a) | 0.11-0.12 | 0.1 | 0.4-0.6 | 0.8-1.3 | 0.4-0.6 |
| ضغط الامتصاص/ميجا باسكال (MPa) (a) | 0.98-1.8 | 0.4-0.6 | 0.4-0.6 | 0.8-1.3 | 0.8-1.2 |
| تركيز المنتج/% | 40-45 | ≤50 | ≤53 | ≥60 | ≥60 |
| استهلاك الأمونيا/كجم/طن | 308-330 | 280 | 282-284 | 288-300 | 282-284 |
| استهلاك البلاتين/مليجرام/طن | 60 | 60-80 | 120 | 200 | 120 |
| استهلاك الطاقة/كيلو وات ساعة/طن | / | / | 10 | 25 | 11.1 |
| تركيز NOₓ عند مخرج غاز الامتصاص / × 10⁻⁶ | 5000-10000 | 2500 | 1000-1500 | 2000-2500 | 200-800 |
| تركيز NOₓ بعد معالجة الغازات المنبعثة / × 10⁻⁶ | امتصاص القلويات في الغلاف الجوي: 600-1300 | امتصاص القلويات في الغلاف الجوي: 400-600 | امتصاص القلويات تحت الضغط: 200-500 | ≤200 | ≤200 |
| ماء التبريد/ ΔT = 10 درجات مئوية | / | / | 170 | 176 | 160 |
| بخار المنتج الثانوي\طن\طن | / | / | 0.18 | 0.3 | 0.301 |
| كفاءة أكسدة الأمونيا/٪ | / | / | 96 | 94 | 96.6 |
| كفاءة امتصاص NOₓ/٪ | / | / | 98 | 99.6 | 99.8 |
ملاحظات:
لا يشمل استهلاك الطاقة الكهرباء المستخدمة في الإضاءة أو التهوية أو التدفئة.
في عملية الضغط العالي الكاملة، يشمل استهلاك الطاقة الكهرباء المستخدمة في نظام التبريد.
بناء على جدول المقارنة أعلاه:
- استهلاك الأمونيا والبلاتين:
تظهر عملية الضغط المركب أقل استهلاك، تليها عمليتا الضغط المتوسط والضغط المزدوج، بينما تسجل عملية الضغط العالي أعلى استهلاك. - رأس مال الاستثمار:
تتطلب عملية الضغط العالي أقل استثمار، تليها عملية الضغط المزدوج. - طاقة المصنع وقابليته للتوسع:
تعد عمليتا الضغط العالي والضغط المزدوج الأنسب لتطبيقات المصانع واسعة النطاق. - انبعاثات الغازات المنبعثة:
تقدم عملية الضغط المزدوج أفضل أداء لانبعاثات الغازات المنبعثة. - الخلاصة:
تعد عملية الضغط المزدوج حالياً أحدث تقنيات إنتاج حمض النيتريك.
- كفاءة عالية في أكسدة الأمونيا (96.6%) مع استهلاك منخفض للبلاتين (120 مليجرام/طن من حمض النيتريك المركز 100% قبل استخلاص البلاتين).
- كفاءة عالية في امتصاص ثاني أكسيد النيتروجين (99.8%)، مما يسمح بتركيزات لحمض النيتريك تصل إلى 60%.
- تركيز منخفض جداً لأكسيد النيتروجين في الغازات المنبعثة بعد معالجة اختزال الأمونيا (لا يزيد عن 50 جزء في المليون (ppm)).
- استعادة طاقة الغازات المنبعثة متوسطة الحرارة؛ توافق مثالي بين توربين البخار وتوربين تمدد الغازات المنبعثة، مما يسمح باستعادة ما يقارب 60% من طاقة الضغط.
- استخدام فعال لسعة التبريد المتولدة أثناء تبخير الأمونيا تحت ضغط منخفض لإنتاج مياه تبريد منخفضة الحرارة لتبريد برج الامتصاص.
- استخدام فعال لطاقة الضغط متعدد المراحل لضواغط الهواء وضواغط أكسيد النيتروجين داخل المصنع.
- يمكن تصدير البخار الناتج كمنتج ثانوي بالإضافة إلى تشغيل وحدات الضغط، مما يؤدي إلى انخفاض استهلاك الطاقة النوعي (11.1 كيلو وات ساعة/طن من حمض النيتريك المركز بنسبة 100%).
- اعتماد نظام تحكم (DCS)، مما يوفر تشغيل أكثر أمان، وأتمتة محسنة، وتحكم أسهل في العملية.
-
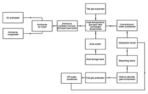
تحضير خليط الأمونيا والهواء
تضخ الأمونيا السائلة إلى مبخرات الأمونيا (A وB)، حيث يتبخر ليتحول إلى غاز الأمونيا. ثم يسخن غاز الأمونيا إلى درجة حرارة أعلى من 100 درجة مئوية في سخان باستخدام البخار، ثم يمر عبر مرشح غاز الأمونيا لإزالة الزيت والشوائب. ينقل غاز الأمونيا النقي إلى خلاط الأمونيا والهواء، حيث يخلط مع هواء أولي مضغوط إلى 0.35 ميجا باسكال (g) ومسخن إلى حوالي 236 درجة مئوية. يضبط تركيز الأمونيا عند 9.6%، ويضخ خليط الأمونيا والهواء المستقر إلى مفاعل الأكسدة. -
أكسدة الأمونيا واستعادة الحرارة المهدرة
يدخل خليط الأمونيا والهواء إلى الجزء العلوي من مفاعل الأكسدة، ويوزع بالتساوي على محفز الشاش البلاتيني بواسطة موزع. تتم عملية الأكسدة التحفيزية للأمونيا وفقاً للتفاعل التالي: 4NH₃ + 5O₂ → 4NO + 6H₂O + Q
يطلق كمية كبيرة من الحرارة، وتضبط درجة حرارة التفاعل عند حوالي 860 درجة مئوية. تمر نواتج التفاعل عبر مسخن بخار فائق وغلاية لاستعادة الحرارة المهدرة، حيث يولد بخار مسخن فائق عند ضغط 3.9 ميجا باسكال ودرجة حرارة 440 درجة مئوية. يزود هذا البخار توربين البخار في الوحدة الرباعية، بينما يصدر البخار الزائد إلى شبكة البخار الخارجية. -
أكسدة أكسيد النيتروجين واستعادة الحرارة
يمر غاز أكسيد النيتروجين الخارج من غلاية استعادة الحرارة المهدرة عبر مبادل حراري غازي-غازي عالي الحرارة ومُقتصد، ثم يدخل إلى مُبرّد ماء تفاعل منخفض الضغط، حيث يبرد غاز أكسيد النيتروجين إلى حوالي 42 درجة مئوية. في الوقت نفسه، يتأكسد أكسيد النيتروجين (NO) إلى ثاني أكسيد النيتروجين (NO₂) في المعدات والأنابيب: 2NO + O₂ → 2NO₂ + Q
يتفاعل ثاني أكسيد النيتروجين (NO₂) مع البخار المكثف لتكوين حمض النيتريك المخفف. يدخل خليط الحمض والغاز إلى فاصل غاز-سائل، حيث يفصل حمض النيتريك المخفف ويرسل إلى برج الامتصاص. يخلط غاز أكسيد النيتروجين المتبقي مع الهواء الثانوي من برج التبييض ويغذى إلى ضاغط أكاسيد النيتروجين، حيث يضغط إلى 1.0 ميجا باسكال (g).
أثناء الضغط، ترتفع درجة الحرارة من 42 درجة مئوية إلى حوالي 200 درجة مئوية. تزال حرارة الضغط في مسخن مسبق للغازات المنبعثة، مما يؤدي إلى تسخينها مسبقاً، بينما تنخفض درجة حرارة غاز أكسيد النيتروجين إلى حوالي 130 درجة مئوية. يبرد غاز أكسيد النيتروجين (NO) إلى حوالي 40 درجة مئوية في مبرِد مياه تفاعل عالي الضغط، ثم يضخ إلى أسفل برج الامتصاص، حيث يختلط الحمض المتكثِف مع الحمض الناتج. -
امتصاص أكاسيد النيتروجين وتبييض حمض النيتريك
تمتص أكاسيد النيتروجين بواسطة الماء في برج الامتصاص لإنتاج حمض نيتريك بتركيز ( 60-65 wt.%) يرسل حمض النيتريك المخفف إلى برج التبييض، حيث يبيض بواسطة هواء ثانوي، ثم ينقل إلى خزان تخزين الحمض الناتج. تفاعل الامتصاص الرئيسي هو: 3NO₂ + H₂O → 2HNO₃ + NO + 142 كيلو كالوري لكل كجم. -
استعادة طاقة الغازات المنبعثة وتصريفها
تخرج الغازات المنبعثة من أعلى برج الامتصاص وتدخل إلى فاصل الغازات المنبعثة، حيث تزال القطرات السائلة. يسخن الغاز أولاً إلى حوالي 55 درجة مئوية في مبرد هواء ثانوي، ثم يسخن مرة أخرى إلى حوالي 155 درجة مئوية في مسخن الغازات العادمة باستخدام غاز أكسيد النيتروجين عالي الضغط. بعد ذلك، يسخن الغاز العادم إلى من 360 إلى 390 درجة مئوية في مبادل حراري غازي عالي الحرارة، ثم يرسل إلى توربين تمدد الغاز العادم، حيث تستعاد الطاقة. يمكن استعادة أكثر من 50% من إجمالي طاقة الضغط من خلال نظام استعادة الطاقة هذا. بعد معالجة الاختزال التحفيزي للأمونيا، ينخفض تركيز أكسيد النيتروجين في الغاز العادم لا يزيد عن 56 جزء في المليون (v)، ويصرّف الغاز العادم المعالج عبر مدخنة الغازات العادمة.
- وحدة أربعة في واحد: تشمل توربين بخاري، وضاغط أكاسيد النيتروجين، وضاغط هواء، وتوربين تمدد الغازات العادمة، وعلبة تروس، ومعدات مساعدة.
- مفاعل أكسدة الأمونيا: وحدة متكاملة تتكون من:
- القسم العلوي: موزع حاجز مثقب متعدد الطبقات
- القسم الأوسط: حامل شاش بلاتيني من نوع السلة
- القسم السفلي: منطقة تسخين البخار الفائق وغلاية استعادة الحرارة مع ملفات تبريد لجدار الفرن
- برج الامتصاص: برج صواني غربالية مزدوج على شكل حرف S، ذو تدفق علوي واحد. يحتوي على 32 صينية إجمالاً، منها 26 صينية مزودة بملفات تبريد
- برج التبييض: برج صواني غربالية بأربع صواني
شركة Delandi (Nantong) Machinery تكرس جهودها لتطوير صناعة الأسمدة، مع التركيز على تصميم العمليات، وتصنيع معدات الإنتاج، وتحسين أداء الإنتاج لمشاريع تصنيع الأسمدة. نحن نجمع فريق من المهنيين ذوي الخبرة والمعرفة التقنية العميقة والخبرة الطويلة في هذا المجال.





